Instance Verification Kit (IVK)
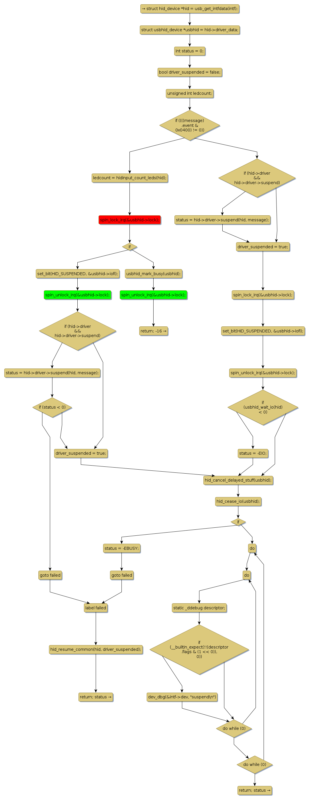
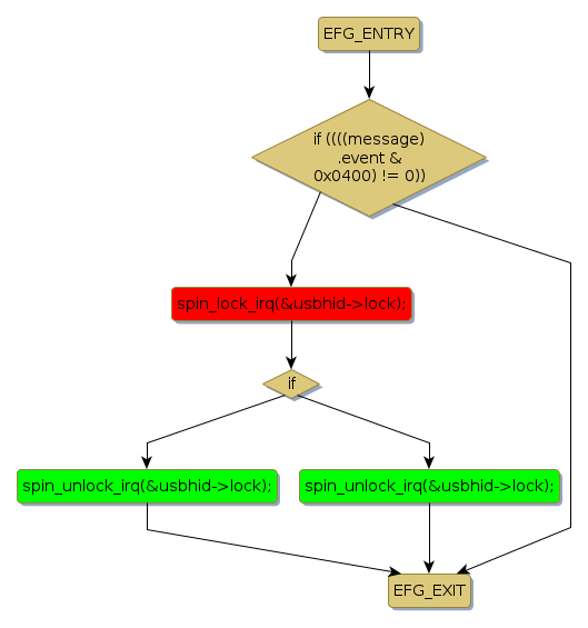
spin lock @ [41972+29+/linux-3.19-rc1/drivers/hid/usbhid/hid-core.c]
Instance Signature: lock
|
The Matching Pair Graph:
|
|
Function Name
|
Control Flow Graph (CFG)
|
Events Flow Graph (EFG)
|
Source Correspondence
|
|
hid_suspend
|
|
|
[41663+11+/linux-3.19-rc1/drivers/hid/usbhid/hid-core.c]
|